beat365亚洲版官网
欢迎访问beat365亚洲版官网!
加入收藏
|
设为首页
|
English
网站首页
beat365亚洲版官网
遵师简介
现任领导
遵师校徽
遵师校训
遵师校歌
遵师章程
遵师荣誉
校园风光
新闻资讯
机构设置
党群机构
行政机构
教学机构
教学服务机构
科研机构
党建思政
时习之
党的建设
红色征途
文明校园
心理健康
遵师易班
廉洁文化
党委换届
信息公开
年度报告
规章制度
工作计划
遵师采购
经费管理
应急管理
依申请公开
教育教学
学科科研
学科建设
科研项目
科研成果
招生就业
招生就业网
招生信息网
就业信息网
校园服务
助学服务
办事指南
当前位置:
网站首页
>>
通知公告
>> 正文
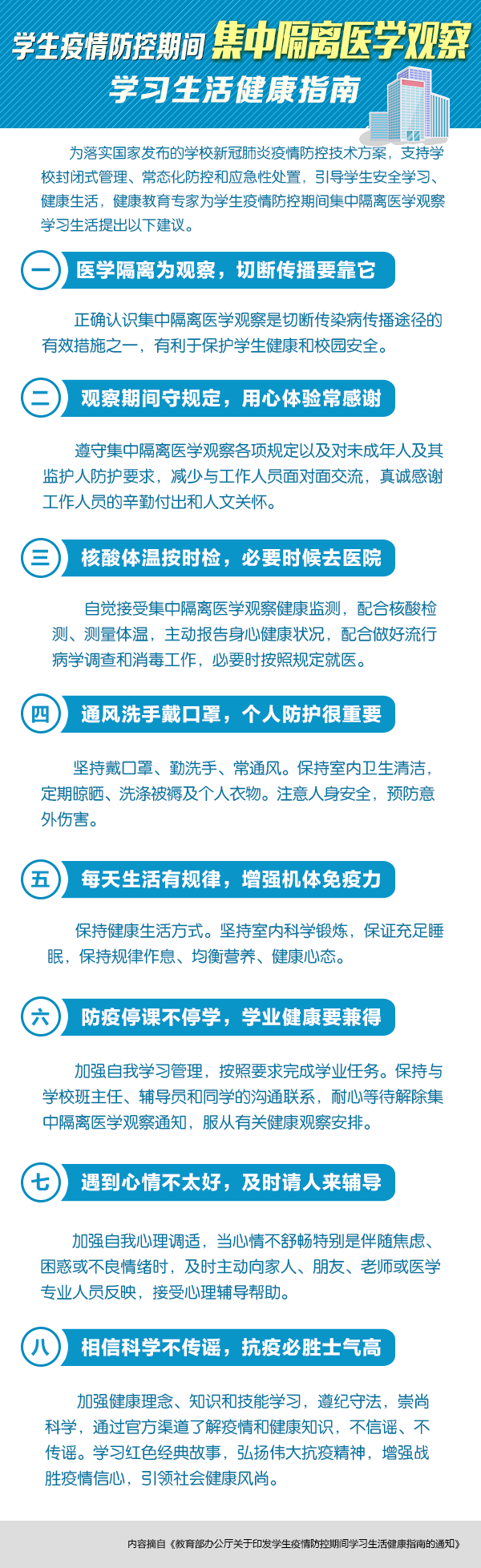
学生疫情防控期间学习生活健康指南
时间 :2022-04-07
浏览次数:次
来源 : 教育部
打印页面
上一篇:
beat365亚洲版官网生命与安全教育实训室及小学科学实训室设备采购需求公示
下一篇:
beat365亚洲版官网智慧校园系统集成(二期)服务采购需求公示
友情链接:
教育部
贵州省人民政府
贵州省教育厅
遵义市人民政府
人民网
新华网
更多
底部导航
学校概况
新闻资讯
机构设置
党建思政
信息公开
教育教学
学科科研
招生就业
校园服务
助学服务
联系我们
电话:0851-28922406
邮编:563006
地址:贵州省遵义市新蒲新区平安大道
互动交流
书记信箱
校长信箱
调查征集
遵师微信
遵师微博
分享按钮